Driver diagrams and change ideas
This page shows the process maps and driver diagrams that teams developed at the start of the Demand, Capacity and Flow Quality Improvement Collaborative, as well as their change ideas.
Driver diagrams
Driver diagrams will be updated periodically, therefore please treat each of them as a work in progress.
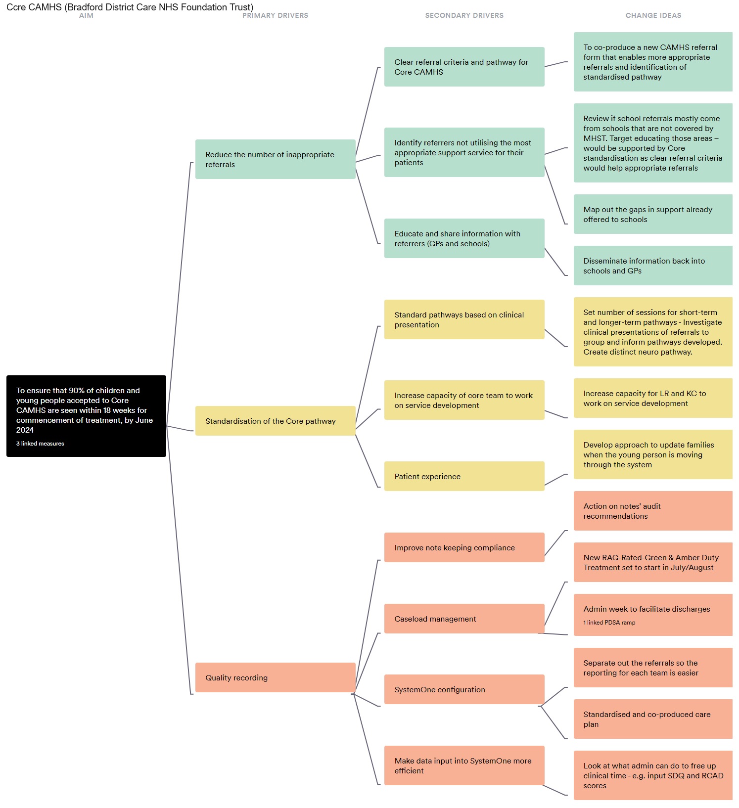
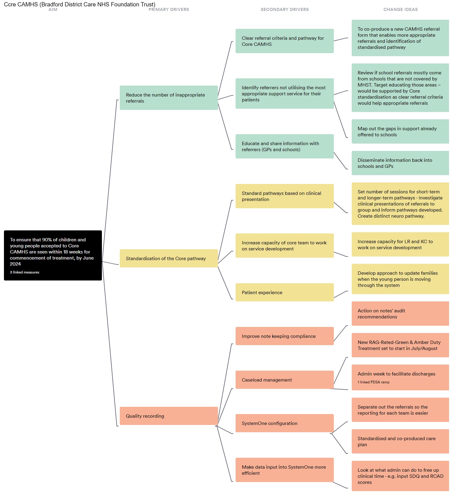
Core Child and Adolescent Mental Health Services Team

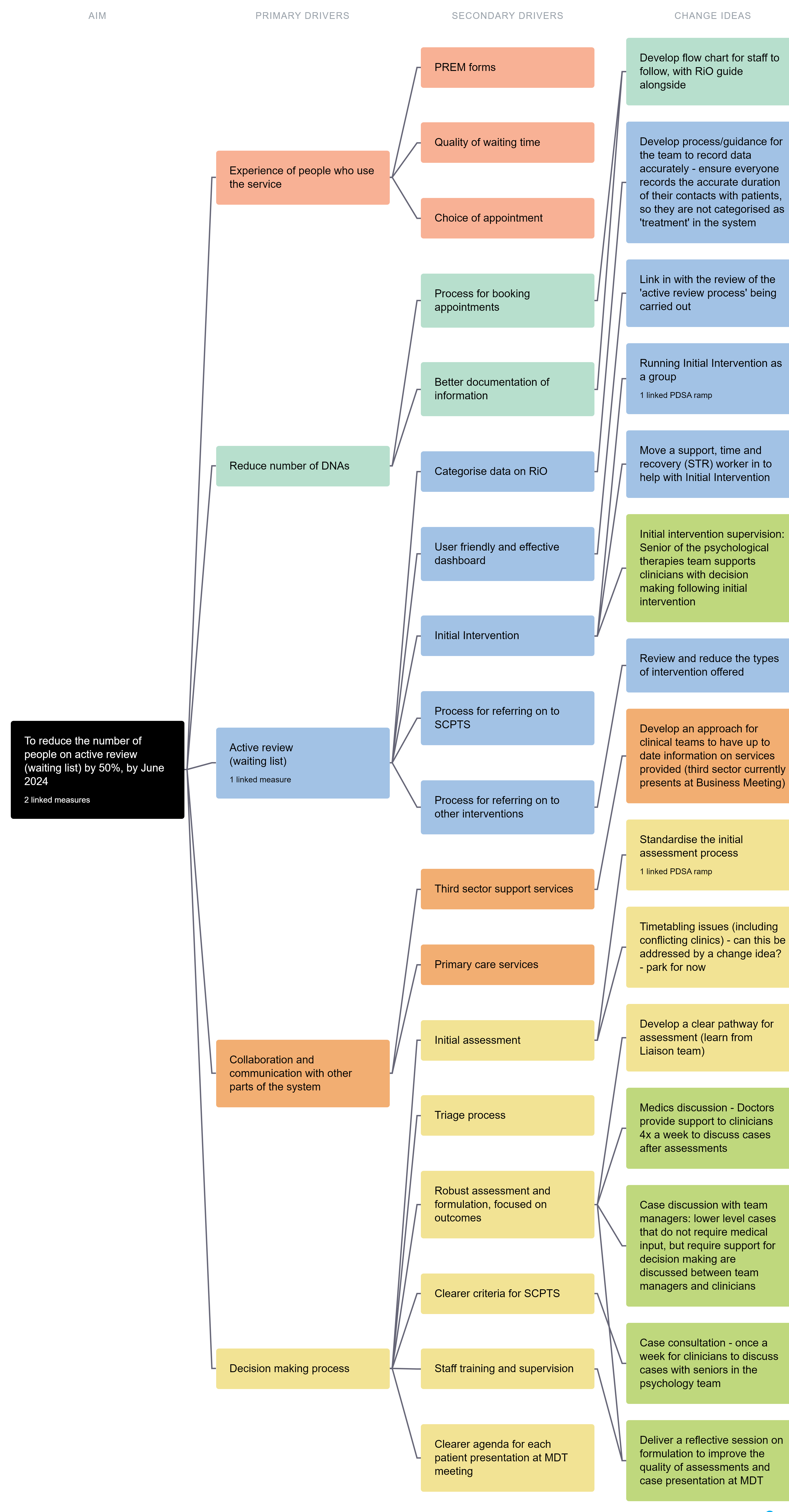
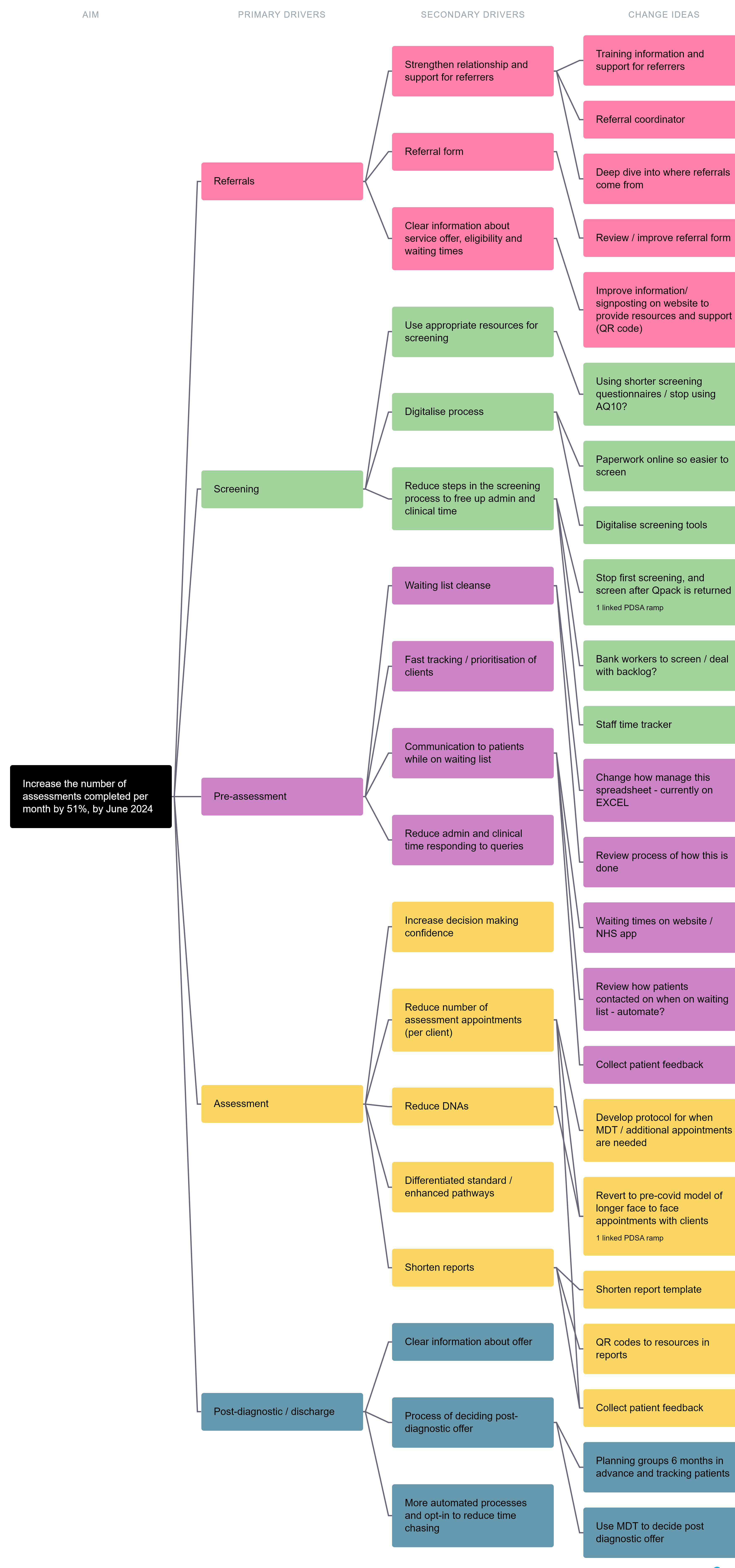
Memory Assessment and Treatment Service
View the full image
Change ideas
Change ideas shared by teams at the 9 October 2023 learning set.
- Identify referrers with high rates of inappropriate referrals and meet with them and the Care Home Support Service (Older Adults CMHT North and West Oxford - Oxford Health NHS Foundation Trust)
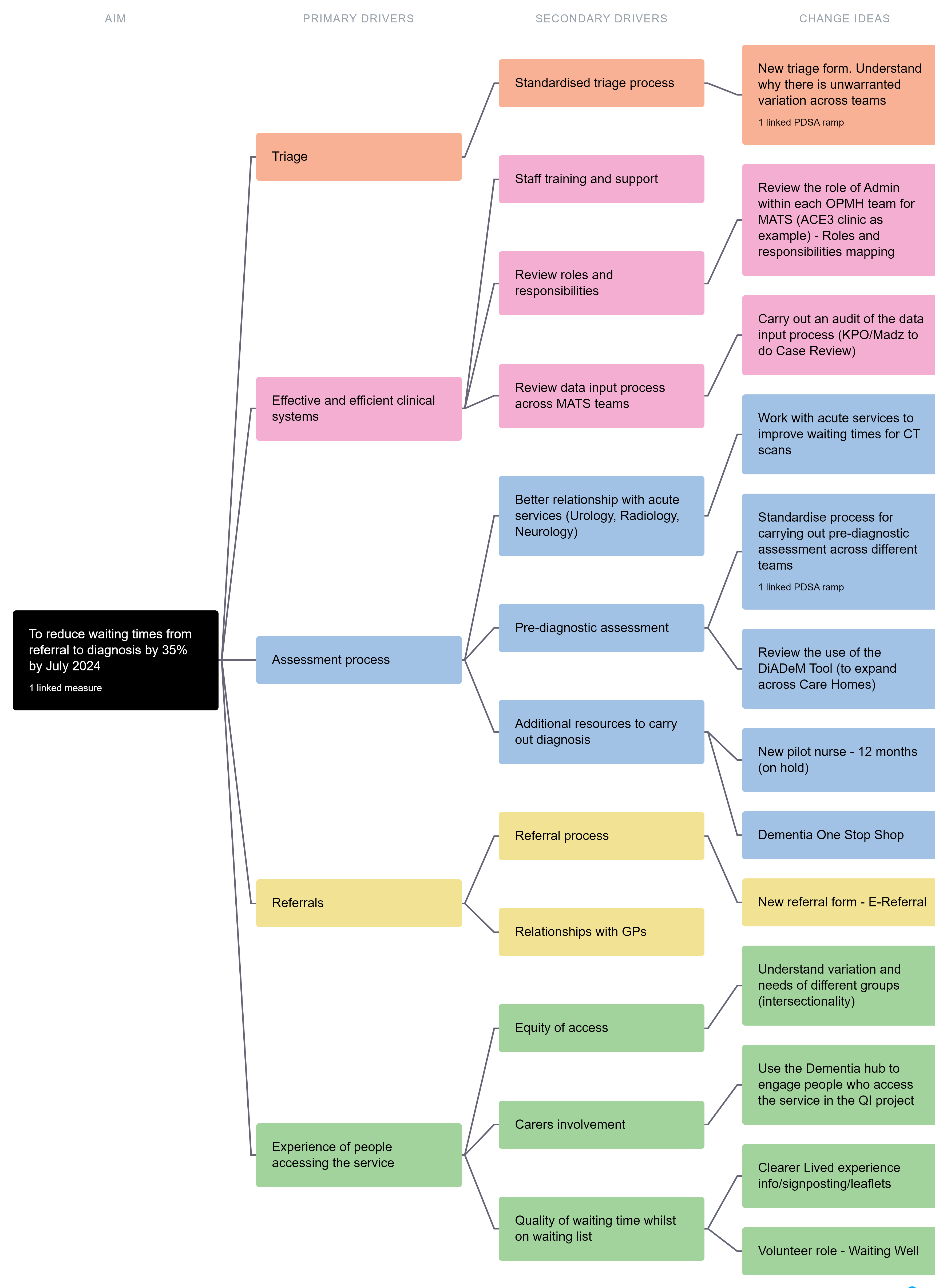
- Triage process with built in checklist and automated tasking/follow up (Memory Assessment and Treatment Service - Bradford District Care NHS Foundation Trust)
- Simplify the screening process by removing the 1st stage of screening (Cambridgeshire Lifespan Autism Spectrum Service - Cambridgeshire and Peterborough NHS Foundation Trust)
- Removal of the Awaiting Missing Referral Information stage during screening new referrals (Hounslow IAPT - West London NHS Trust)
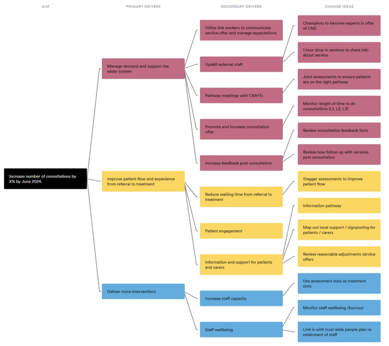
- Joint assessments across Complex Needs Service, Community Mental Health Team and Primary Care Mental Health Team (Complex Needs Service - Cheshire and Wirral Partnership NHS Foundation Trust)
- Update the appointment letter with information that might reduce DNA’s and reduced anxiety before appointments (Community Mental Health and Wellbeing Team - Coventry and Warwickshire Partnership NHS Trust)
- Introduce ‘clinic model’ (weekly allocations to clinicians and protected time) for completing assessments (Adult Autism Assessment Service - North East London Foundation Trust NHS)
- Form a task and finish group across North, South and Central teams, to agree one pathway for the service (Havering Mental Health and Wellness Teams - North East London NHS Foundation Trust)
- Improve the quality of initial assessments by supporting staff to capture the information needed to make decisions (DGS Community Mental Health Team - Kent and Medway NHS and Social Care Partnership Trust)
- Standardise care pathways in Core CAMHS (Core CAMHS - Bradford District Care NHS Foundation Trust)
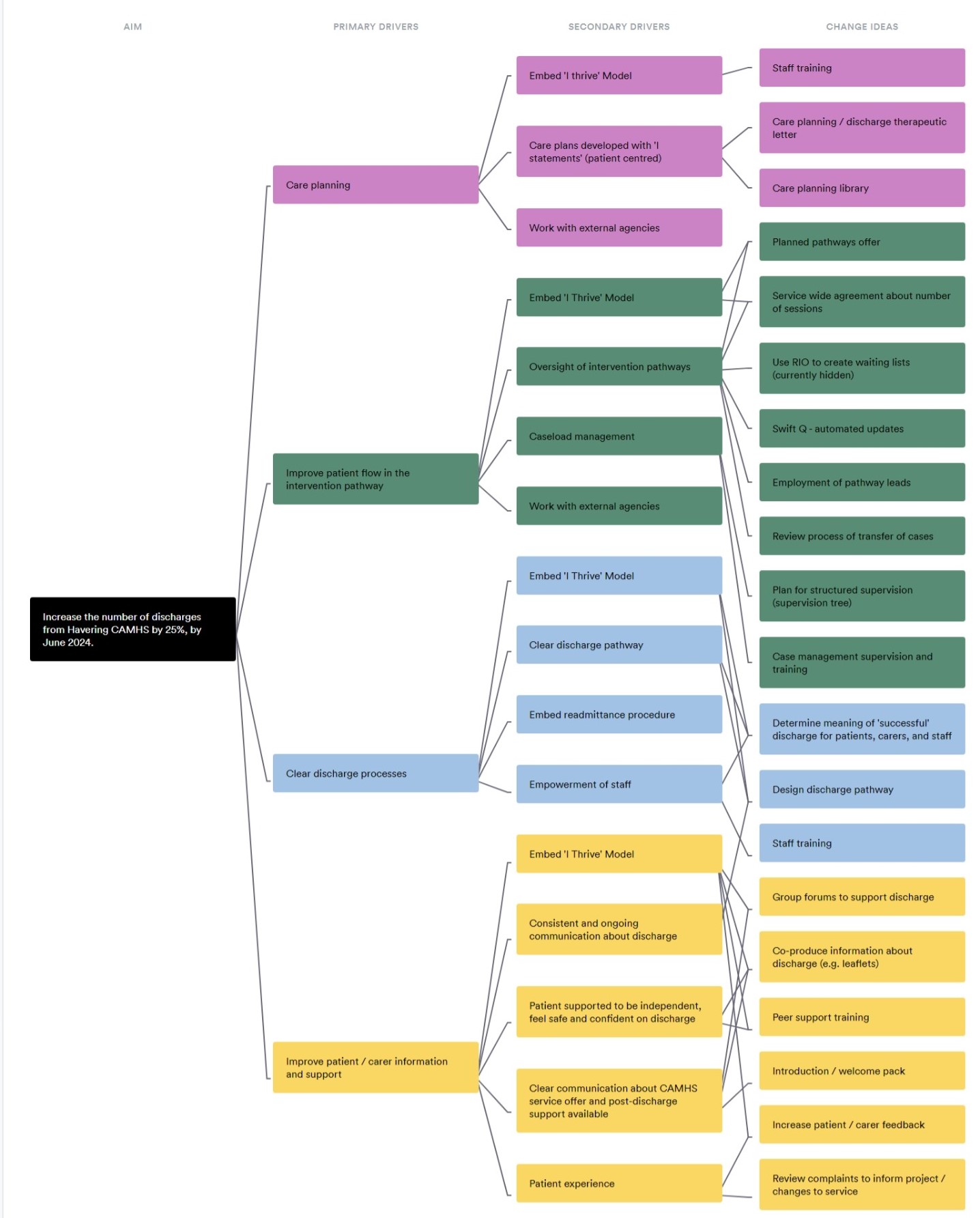
- Develop a clear discharge process for Havering CAMHS that can be communicated to staff, young people and their families (Havering CAMHS - North East London NHS Foundation Trust)
- Cleanse of the intake list to get an accurate number of patients waiting (Waltham Forest Central Mental Health and Wellness Team - North East London NHS Foundation Trust)
- CAMHS Agreement (Kerrier Community CAMHS Team - Cornwall Partnership NHS Foundation Trust)
Team stories
Posters shared by teams at the final 4 July 2024 learning set. |
North Somerset Psychological Therapy Service (PTS)
Core Child and Adolescent Mental Health Services Team
Story: Reducing Waiting times and improving Referral Quality using QI
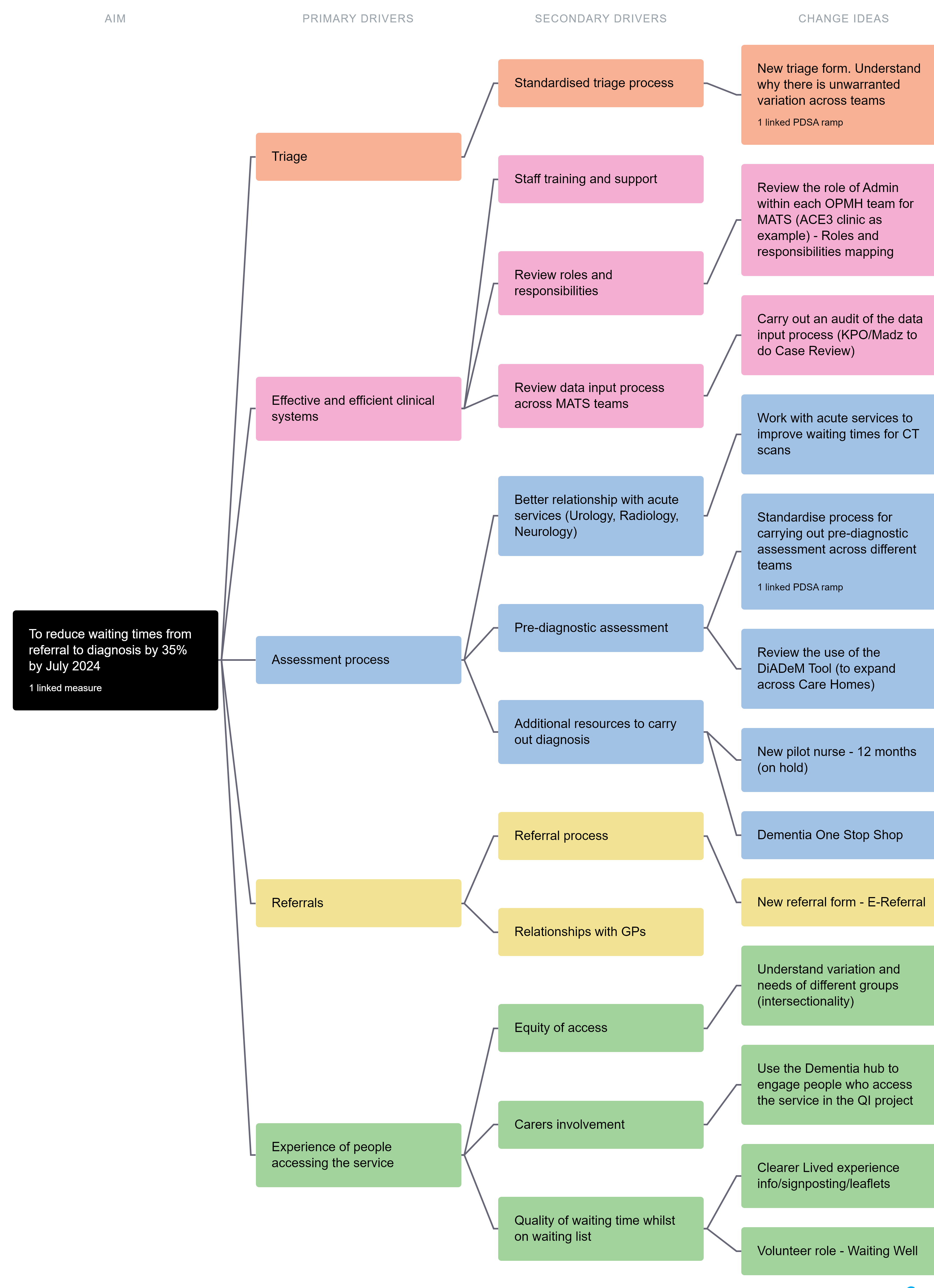
Memory and Treatment Service Team
Story: Memory Assessment service (OPMH) using QI to improve wait
Cambridgeshire Lifespan Autism Spectrum Service Clinic
Story: Managing Demand, Capacity and Flow of Referrals for Adult Autism Assessment
Complex Needs Service (CNS)
Read more
to receive further information regarding a career in psychiatry








