Sexual Safety Collaborative
The National Sexual Safety Collaborative (SSC) was commissioned as part of NHS England’s Mental Health Safety Improvement Programme (MHSIP), in response to the Care Quality Commission (CQC) report, sexual safety on mental health wards, and a request from the UK Secretary of State for Health and Social Care.
Aims
The SSC was established in response to the CQC report Sexual Safety on Mental Health Wards (2018). The SSC objectives are to:
- produce a set of standards around sexual safety during the mental health and learning disability inpatient pathways (including a strategy to measure and support quality improvement)
- run a national quality improvement (QI) collaborative to support inpatient mental health teams in every mental health trust in England to use QI to improve sexual safety on their wards
- produce a library of resources, building on best practice to support the work of mental health trusts to improve sexual safety.
To learn more about the SSC, you can listen to our podcast.
Timeline
The national quality improvement collaborative launched on 21 October 2019, pausing between March and September 2020 due to the COVID-19 pandemic. The programme resumed and ended in September 2021.
If you have any queries about the programme, please email us.
Background
In 2018, the CQC found that 1,120 sexual safety incidents (out of nearly 60,000 reports) occurred over a 3-month period across NHS trust mental health wards. The incidents affected not only service users but also staff and visitors.
To address these findings and respond to the recommendations for improvement, NHSE/I commissioned the NCCMH to develop standards and guidance on improving sexual safety in inpatient environments.
How the standards and guidance were developed
The standards were co-produced with a wide range of stakeholders including people with lived experience, clinicians, arms-length body representatives and others.
Three expert reference group meetings, two focus groups, two rounds of consultation and various meetings with specialists on particular aspects of the guidance took place.
Who are the standards for?
The sexual safety standards are applicable to all people in the inpatient environment. They can be used to keep everybody safe: people receiving care, staff and visiting staff, and families, friends and visitors.
Cheshire and Wirral Partnership NHS Foundation Trust created a benchmarking tool to assess their Trust against the sexual safety standards. You can download their benchmarking template (Excel).
For any questions relating to the standards, please contact the Quality Improvement team.
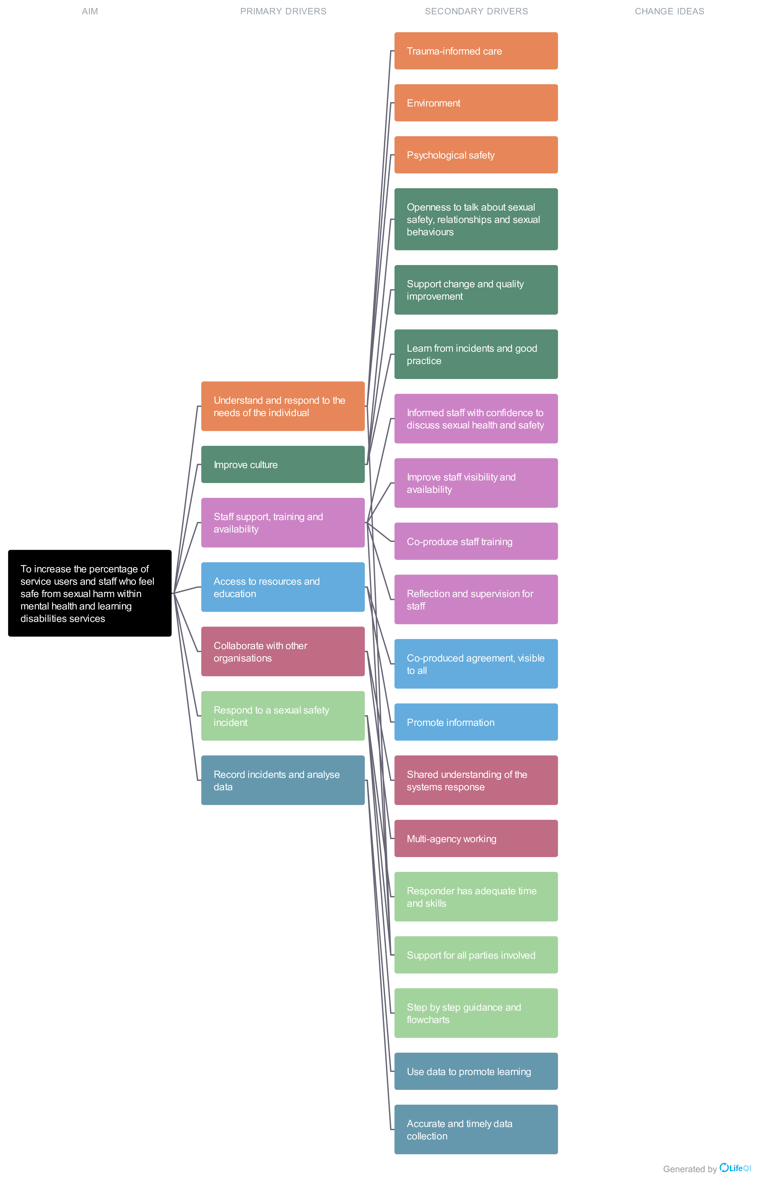
- Driver diagram (image)
- Measurement plan (PDF)
- Operational definitions (PDF)
- Safety cross by shift pattern (PDF)
- Safety cross by day (PDF)
- SSC ward charter template (Word)
- Early tasks for your team checklist (Word)
- SSC project lead directory – March 2021 (PDF)
- SSC 'adding a PDSA' handout (PDF)
- SSC 'adding to your driver diagram' handout (PDF)
- SSC standard postcards (PDF)
- SSC easy read postcards (PDF)
- SSC data entry dates (PDF)
- Scaling up QI work – 'Seven spreadly sins' handout (Word)
- The team at Forest Close (Sheffield Health and Social Care NHS Foundation Trust) created the Forest Close Sexual Safety Survey for colleagues across the wards to complete. The survey (in PowerPoint), which you can download for use on your own ward, covers how confident staff feel talking about sexual safety, how conversations on sexual safety are initiated and asks staff to share their experience of a recent conversation on sexual safety. Please feel free to use these questions within your team and adapt the survey to suit your requirements. Lee Alexander (Improvement Facilitator) has recorded a video to share more about the survey, including how it was created and how the results have guided the next stages of their project.
- Norfolk and Suffolk NHS Foundation Trust have updated their Therapeutic Observations Policy (PDF) to ensure observations are a therapeutic intervention with the aim of reducing the factors which contribute to increased risk and promoting recovery.
- Cheshire and Wirral Partnership NHS Foundation Trust have created a benchmarking template (Excel) which Trusts can use to assess themselves against the national sexual safety standards. For more information, contact louise.gill4@nhs.net.
- Sexual Health and Sexual Safety During Your Stay (PDF leaflet). For more information, contact rachel.luby@nhs.net.
- Supporting patients who make disclosures of sexual violence on inpatient wards: A practical guide for mental health professionals (PDF). For more information, contact rachel.luby@nhs.net.
- CNWL Sexual Safety Information for Patients and Carers (PDF leaflet). For more information, contact s.holmes13@nhs.net.
- Sexual Safety for Women in Inpatient Mental Health Care Contexts (online resource).
- Sexual safety during your stay at Forest Close Intensive Rehabilitation Unit Sheffield (PDF leaflet).
- Let’s start talking about Sexual Safety (video, 3:42 min) – an animated awareness film made by Nottingham Healthcare NHS Foundation Trust to get people talking about sexual safety. For more information, contact Julie.Mcgarry@nottshc.nhs.uk.
Learning from the National Sexual Safety Collaborative
Booklet for trusts and wards (July 2022)
View the booklet, which shares learning and resources from the SSC to support organisations in laying the foundations for good practice.
The booklet has information about raising awareness of sexual safety and increasing understanding of the safety culture that is required before starting improvement work in this area.
It focuses on four key areas of increasing sexual safety:
- Benchmarking against the Sexual Safety Standards
- Co-producing a ward charter
- Raising awareness and increasing staff confidence to address sexual safety
- The importance of a trauma-informed approach to care.